首 页
"樱花视频在线" 集团官网
东鹏瓷砖
东鹏整装卫浴 (樱花视频)
东鹏生态新材
东鹏IW
"樱花视频免费观看" 东鹏整装家居
东鹏国际
DPI进口瓷砖
东鹏辅材
艺耐卫浴
ART+瓷砖
品牌中心
品牌介绍
董事长致辞
樱花视频在线 - 发展历程
东鹏文化
新闻中心
企业新闻
视频
投资者关系
产品中心
东鹏瓷砖
东鹏整装卫浴
东鹏生态新材
樱花视频免费观看 - 东鹏整装家居
东鹏辅材
DPI进口瓷砖
艺耐卫浴
ART+瓷砖
东鹏IW
工程中心
东鹏工程砖
招标信息
采购招标
工程招标
樱花视频网站 - 东鹏装到家
服务支持 (樱花视频在线)
阳光天使服务
可持续发展 (樱花视频在线)
可持续发展 (樱花视频在线)管理体系
ESG报告
翼动可持续发展
"樱花视频在线" 联系我们
"樱花视频在线" 联系我们
留言方式 (樱花视频在线)
招聘信息
招商加盟
在线咨询
首页
>
新闻中心
>
企业新闻
企业新闻 (樱花视频)
视频
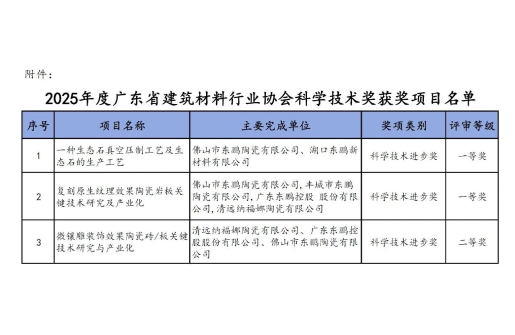
东鹏控股荣获2025年广东省建筑材料行业协会科学技术奖三项大奖
近日,2025年度广东省建筑材料行业协会科学技术奖获奖名单正式揭晓。东鹏控股凭借多领域的技术突破与产业化成果,一举包揽三项重磅奖项——两项一等奖和一项二等奖,成为本届评选中获得科学技术进步奖一等奖数量最多的企业...
2025-12-12/BY 集团品牌中心
了解详情
科技引领 创新驱动|东鹏控股荣获多项行业权威技术奖项
2025年11月27日,中国建筑卫生陶瓷协会“2025年度科技标准质量工作会”在佛山隆重召开。会议聚焦“科技引领、标准支撑、质量升级”,汇聚行业百余位专家与企业代表,共商高质量发展大计。会上,东鹏控股荣膺三项行业重磅技术奖项...
2025-12-09/BY 集团品牌中心
了解详情
东鹏控股荣膺建筑材料科学技术奖等多项行业大奖
近日,以“创新驱动 绿色引领 以高质量发展促进建材产业体系变革”为主题的2025年建筑材料行业大会在浙江宁波召开。会上,东鹏控股凭借其在绿色材料、智能制造及工业设计创新等方面的突出成就,一举斩获三项重磅奖项。 ...
2025-12-08/BY 集团品牌中心
了解详情
东鹏控股入选住建部《“好房子”建设适用建材产品》名录
日前,住房和城乡建设部科技与产业化发展中心正式发布《“好房子”建设适用建材产品(2025年)》名录,旨在为全国“好房子”建设遴选并推荐高性能、绿色低碳的优质建材。东鹏控股旗下防滑砖与装配式集成卫浴两大核心产品成功入选...
2025-12-05/BY 集团品牌中心
了解详情
东鹏控股华东分部焕新:以全品类整合演绎空间解决方案
上海,一座融汇东西、贯通古今的国际化都市,始终以开放之姿拥抱创新,以细腻之笔勾勒时代风貌。在这里,建筑不仅是功能载体,更是文化符号与美学表达。东鹏控股华东分部于此落地,正是与这座城市精神同频的生动注脚——以材质为...
2025-12-04/BY 集团品牌中心
了解详情
目前在第
4
页,
共有
297
页,
共有
1483
条记录
第一页
上一页
2
3
4
5
6
下一页
最后一页
跳转到
页
在线咨询